InBodyJ30
专为儿童成长管理设计的人体成分分析仪
确保检测结果准确的InBody技术专利
获得世界专利认证的直接节段电阻抗测试法(DSM-BIA)
InBody直接节段电阻抗测试法(Direct Segmental Multi-frequentcy-Bioelectrial Impedance Analysis,DSM-BIA)是指分别测量上肢、下肢和躯干电阻抗的技术。对各种形态、密度、横截面的上肢、下肢和躯干分别进行测试。相比其它设备,更能够准确地对身体各部位的成分进行分析。
保证测试结果准确性的多频率测试法
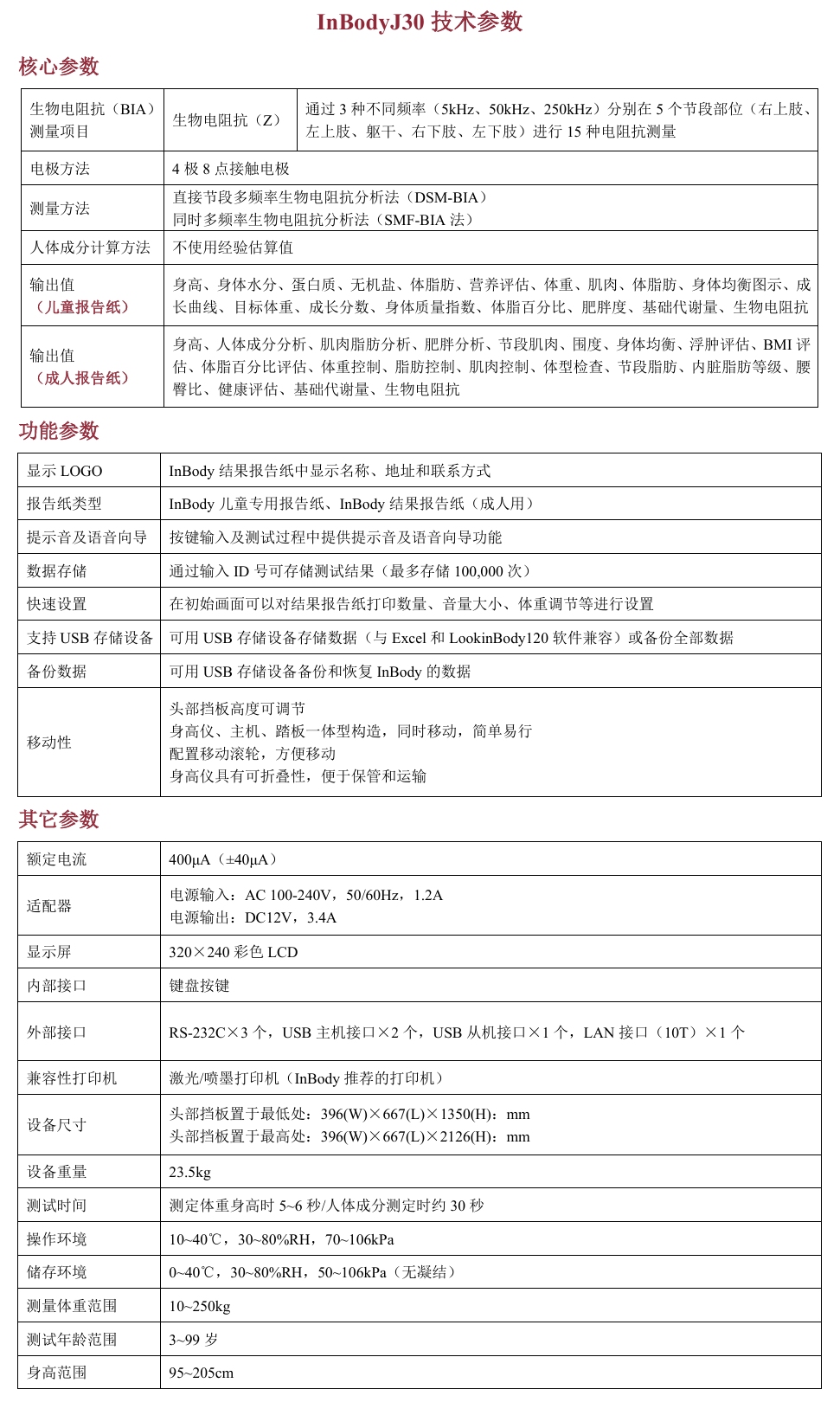
通过3种不同频率(5kHz、、50kHz、250kHz)分别在5个节段部位(左上肢、右上肢、躯干、左下肢、右下肢)进行15种电阻抗测量。
实现高度再现性的8点接触式电极法
InBody充分考虑到人体形态,在双手双脚处均设置了电流和电压电极,总共8个接触电极。分离电流与电压,并使其每一次测量都始于身体的同一位置(手腕、脚腕),最大限度提高了测试的再现性。同时,将皮肤接触阻抗的影响降到最低,确保测量结果的准确性。
不使用经验估算值,准确测量各种特殊体型
InBody在人体成分测试中不使用性别、年龄等经验估算公式,仅通过电阻抗测试直接分析测试者的身体成分,可准确把握身体变化,不漏过任何微小细节。因此,在需要持续观察人体成分变化的治疗及研究领域,InBody备受青睐。
产品特点
适用于孩子身体成分管理的InBodyJ30
- 人体工学设计,引导孩子使用正确的测量姿势
- 节段测量及多频率测量,更准确
- 高度设定在孩子的视野水平线内,结果报告简单易懂
适用于孩子成长管理的InBodyJ30
- 可以同时测量身高的人体成分分析仪
- 提供儿童生长曲线,一眼看清孩子成长状态
操作简便的InBodyJ30
- 折叠式设计及移动滚轮,便于移动和保管
- 专业设计提升空间利用度,空间狭小亦可安装
- 从身高、体重测量到人体成分分析,30秒内全部解决
值得信任的体成分分析仪-InBody
- 正在被国家机构、政府单位、学校学院广泛使用
- 适用于儿童、青少年及成人等所有年龄阶段的InBody测试
- 准确测量身高,提高体成分测试的可信度和精准度
- 率先获得要求苛刻的欧洲、日本计量认证
InBody报告纸
项目更丰富,数据更详细,通过报告纸全方位了解孩子的健康状态
